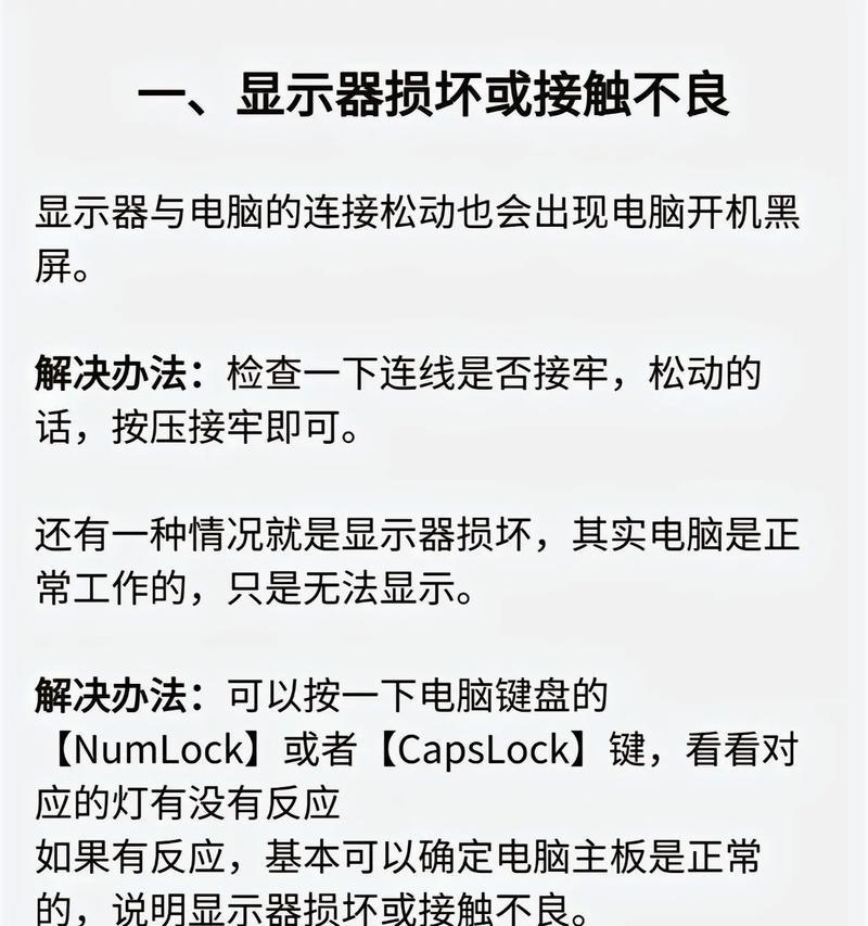
电脑开机无信号的处理方法(解决电脑开机无信号问题的有效措施)
- 电脑技巧
- 2026-04-09 16:28:02
- 10
电脑作为我们日常使用的重要工具,经常会遇到一些问题。电脑开机显示无信号是比较常见的故障之一。这种情况可能由多种原因引起,如硬件故障、软件设置错误等。如果不及时处理,将对我们的正常使用造成很大影响。本文将为大家介绍解决电脑无信号问题的有效措施。

检查显示器连接是否松动
检查显示器连接线是否牢固连接在电脑主机上和显示器上。如果显示器连接线松动或者接触不良,就会导致开机后出现无信号的情况。
检查电源是否正常
检查电源是否插好,并确认是否有电。如果插好了而且有电,可以考虑是否需要更换电源。
排查显示器本身问题
如果排除了电源和连接线的问题,就要考虑显示器本身是否存在问题。可以通过更换其他显示器进行测试,看看是不是显示器本身存在故障。
检查显卡连接
检查显卡连接线是否松动或者接触不良,如果松动了或者接触不良,就会导致开机后出现无信号的情况。
更换显卡
如果检查发现显卡本身故障,就需要更换显卡。需要注意的是,更换显卡时需要确认显卡和主板是否兼容。

检查主板连接
检查主板连接线是否松动或者接触不良,如果松动了或者接触不良,就会导致开机后出现无信号的情况。
排查BIOS设置问题
在电脑开机的过程中,如果BIOS设置有误,也会导致无信号问题。可以尝试进入BIOS重新设置一遍。
重新安装操作系统
如果电脑开机后还是无信号,可以考虑重新安装操作系统。可能是系统文件损坏或者设置错误导致的。
更换内存
内存故障也是导致电脑无信号的一个常见原因。可以尝试更换内存条,看看是否能够解决问题。
检查CPU散热器
如果CPU散热器故障,也会导致电脑无信号。可以检查散热器是否正常运转,并且清洁一下灰尘。
升级或者降级显卡驱动
显卡驱动更新过程中出现问题,也会导致电脑无信号。可以考虑升级或者降级显卡驱动。
使用清洁软件清理系统垃圾文件
系统垃圾文件过多也会影响电脑开机。可以使用清洁软件清理系统垃圾文件。
拔掉电源,清洁电脑内部灰尘
电脑长时间使用后会有灰尘聚集,需要定期清理。可以拔掉电源,然后清理电脑内部灰尘。
更换硬盘
硬盘故障也是导致电脑无信号的一个原因。可以尝试更换硬盘。
重装BIOS
如果以上方法都不起作用,可以尝试重装BIOS。需要注意的是,重装BIOS操作需要非常小心谨慎,避免操作错误导致更严重的问题。
以上是解决电脑开机无信号问题的有效措施,需要根据具体情况进行分析和处理。如果以上方法都无法解决问题,建议送修维修站检查。
电脑开机显示无信号怎么处理
随着电脑的普及,越来越多的人都会用电脑,但是在使用电脑的过程中,有时候会遇到开机显示无信号的问题,这时候该如何解决呢?本文将会为大家详细介绍。
一、确认电脑与显示器连接是否正常
在遇到电脑开机显示无信号的问题时,首先要检查的就是电脑与显示器的连接是否正常。可以先确认一下数据线、电源线等是否插好,如果有插口松动现象,则要重新插好。
二、检查显示器是否正常
若是确认连接没问题,还是出现无信号的情况,这时候就需要检查一下显示器是否正常。可以尝试给显示器换一根数据线或者用这根数据线去连接其他电脑,看看显示器是否可以正常显示。

三、检查显卡是否松动
有时候,开机无信号的情况是由于显卡松动所致。此时可以将显卡拔出来,再重新插入,并且确认是否插稳了。还可以检查一下显卡与主板之间的连接是否正常。
四、检查显卡驱动是否正确安装
若是以上都正常,还是无法解决无信号问题,可以检查一下显卡驱动是否正确安装。可以通过打开设备管理器来确认一下显卡驱动是否正常。若是出现黄色感叹号,则需要重新安装驱动。
五、检查BIOS设置是否正确
在遇到开机无信号问题时,还可以检查一下BIOS设置是否正确。可以通过按F2或者Delete键进入BIOS设置界面,然后检查一下电脑是否正确识别了显卡和显示器。
六、确认内存是否松动
有时候内存条松动也会导致电脑开机无信号的情况。此时可以将内存条拔出来,再重新插入,并且确认是否插稳了。
七、清理内存槽和金手指
若是电脑内存槽或者金手指接触不良也会导致电脑开机无信号的情况。此时可以用橡皮擦清洗一下内存槽和金手指,然后再重新插入内存条。
八、更换电源
有时候电源出现问题也会导致电脑开机无信号,此时可以更换一根新的电源,看看是否可以解决问题。
九、更换电脑内部线缆
若是电脑内部线缆接触不良也会导致开机无信号的情况。此时可以更换一下电脑内部线缆,再重新连接一下。
十、检查电脑主板是否受潮
在潮湿的环境下长期使用电脑也会导致电脑开机无信号的情况。此时可以检查一下电脑主板是否受潮,如果受潮了,则需要将电脑拆开晾干。
十一、重装系统
若是以上方法都没有解决无信号的问题,则可以考虑重装系统。有时候系统出现问题也会导致电脑开机无信号。
十二、更换显卡
若是以上方法都无法解决无信号问题,则可以考虑更换显卡。可能是显卡本身出现故障所致。
十三、更换主板
在以上方法都无法解决问题时,就需要更换主板了。因为可能是主板本身出现问题所致。
十四、寻求专业维修帮助
若是以上方法都无法解决问题,则需要寻求专业维修帮助。因为可能是电脑内部其他硬件出现问题所致。
十五、
电脑开机无信号是一种很常见的问题,但是具体出现原因却可能有很多种。所以我们需要仔细排查,找出问题所在,才能更好地解决无信号问题。
版权声明:本文内容由互联网用户自发贡献,该文观点仅代表作者本人。本站仅提供信息存储空间服务,不拥有所有权,不承担相关法律责任。如发现本站有涉嫌抄袭侵权/违法违规的内容, 请发送邮件至 3561739510@qq.com 举报,一经查实,本站将立刻删除。!
本文链接:https://www.siwa4.com/article-41966-1.html







