Win10电脑开机密码取消方法详解(快速)
- 电子设备
- 2026-04-06 14:56:01
- 12
在日常使用电脑的过程中,有时候我们会因为忘记开机密码而烦恼。如果你也遇到了这样的问题,那么不妨看看本文,我们将为您介绍Win10电脑开机密码的取消方法。

Win10电脑开机密码为什么要取消?
Win10电脑开机密码取消的好处有哪些?
Win10电脑开机密码取消的注意事项
如何通过设置取消Win10电脑开机密码?
如何通过运行命令取消Win10电脑开机密码?
如何通过更改注册表实现Win10电脑开机密码的取消?
如何通过重置系统管理员账户密码来取消Win10电脑开机密码?
如何通过安全模式取消Win10电脑开机密码?
如何通过第三方工具取消Win10电脑开机密码?
如何通过BIOS设置来取消Win10电脑开机密码?
如何通过管理员权限设置来取消Win10电脑开机密码?
如何通过本地组策略编辑器来取消Win10电脑开机密码?
如何通过WindowsPowerShell来取消Win10电脑开机密码?
如何通过Windows10自带的恢复功能来取消Win10电脑开机密码?
Win10电脑开机密码取消后如何重新设置?
Win10电脑开机密码为什么要取消?
Win10电脑开机密码是为了保护用户的计算机数据不被盗用或窃取,但有时候因为种种原因,我们需要取消这个密码设置。
Win10电脑开机密码取消的好处有哪些?
Win10电脑开机密码取消后,可以大大提升使用电脑的便捷性,同时也可以避免因为忘记密码而无法登录系统的尴尬情况。
Win10电脑开机密码取消的注意事项
在取消Win10电脑开机密码时,需要注意一些事项,比如备份重要数据、管理员权限等。
如何通过设置取消Win10电脑开机密码?
通过Win10系统的设置功能可以轻松取消电脑开机密码。具体操作步骤见本节内容。
如何通过运行命令取消Win10电脑开机密码?
在Win10系统中,也可以通过运行命令来快速取消电脑开机密码。具体方法详见本节内容。

如何通过更改注册表实现Win10电脑开机密码的取消?
Win10系统中,也可以通过更改注册表来取消电脑开机密码。本节内容将为您详细介绍具体操作方法。
如何通过重置系统管理员账户密码来取消Win10电脑开机密码?
如果您忘记了Win10电脑管理员账户密码,也可以通过重置该账户密码来取消电脑开机密码。本节内容将为您详细介绍操作方法。
如何通过安全模式取消Win10电脑开机密码?
在Win10系统中,也可以通过安全模式来取消电脑开机密码。具体操作方法详见本节内容。
如何通过第三方工具取消Win10电脑开机密码?
除了系统自带的功能,还可以通过第三方工具来取消电脑开机密码。本节将为您介绍几款常用的工具。
如何通过BIOS设置来取消Win10电脑开机密码?
如果您的计算机无法启动到操作系统,还可以通过BIOS设置来取消电脑开机密码。本节将为您详细介绍该操作方法。
如何通过管理员权限设置来取消Win10电脑开机密码?
Win10系统中也可以通过管理员权限来取消电脑开机密码。具体操作方法详见本节内容。
如何通过本地组策略编辑器来取消Win10电脑开机密码?
本地组策略编辑器是Win10系统中的一款强大的管理工具,通过该工具也可以取消电脑开机密码。具体操作详见本节内容。
如何通过WindowsPowerShell来取消Win10电脑开机密码?
WindowsPowerShell是Win10系统中一款强大的命令行工具,通过该工具也可以取消电脑开机密码。具体操作详见本节内容。
如何通过Windows10自带的恢复功能来取消Win10电脑开机密码?
Win10系统中,自带了一款恢复功能,可以在系统出现问题时进行修复和恢复,还可以取消电脑开机密码。具体操作详见本节内容。
Win10电脑开机密码取消后如何重新设置?
在取消电脑开机密码后,如果您需要重新设置密码,可以通过系统自带功能或第三方工具进行设置。详见本节内容。
Win10电脑开机密码的取消方法很多,各有利弊。在进行操作前需要备份重要数据,同时遵循操作规程以免造成不必要的麻烦。
Win10如何取消电脑开机密码
在日常使用电脑的过程中,可能会发现每次开机都需要输入密码,这既浪费时间又不方便。有没有一种方法可以快速地取消电脑开机密码呢?答案是肯定的!本文将为大家介绍Win10如何取消电脑开机密码,让你的使用更加便捷。
Win10取消电脑开机密码的几种方法
在Win10系统中,有多种方式可以取消电脑开机密码,包括使用控制面板、修改注册表等方法,下面将逐一介绍。
使用控制面板取消电脑开机密码
控制面板是Win10系统中一个非常实用的工具,可以对系统进行各种设置和管理,包括取消电脑开机密码。

打开控制面板
首先需要打开控制面板,可以通过在桌面左下角的搜索栏中输入“控制面板”来找到该工具。
选择用户账户
在控制面板界面中选择“用户账户”,接着点击“更改我的账户类型”。
更改账户类型
在弹出的界面中,选择需要更改账户类型的账户,点击“更改账户类型”。
选择“本地用户”
在“更改账户类型”界面中,选择“本地用户”,然后在下方点击“更改密码”。
输入当前密码
接着,在弹出的“更改密码”界面中,需要先输入当前密码,以进行身份验证。
不设置新密码
在“更改密码”界面中,输入当前密码后,可以看到设置新密码的选项,此时直接不输入新密码,然后点击“确定”按钮即可。
完成取消开机密码
完成以上操作后,重新启动电脑即可发现已经取消了开机密码。这种方法适用于有多个账户需要取消开机密码的情况。
修改注册表取消电脑开机密码
除了使用控制面板外,还可以通过修改注册表的方式来取消电脑开机密码。
打开注册表编辑器
首先需要打开注册表编辑器,在桌面左下角的搜索栏中输入“regedit”,然后选择“注册表编辑器”。
找到“Winlogon”项
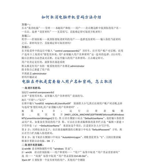
在注册表编辑器中找到“HKEY_LOCAL_MACHINE\SOFTWARE\Microsoft\WindowsNT\CurrentVersion\Winlogon”项。
修改数值数据
在“Winlogon”项中,找到“AutoAdminLogon”项,双击它打开属性窗口。将数值数据改为1,然后单击“确定”即可。
设置默认用户名和密码
接着,还需要设置默认用户名和密码,在同一项中找到“DefaultUserName”和“DefaultPassword”两项,将其分别设置为你的用户名和密码。
完成修改注册表
完成以上操作后,重新启动电脑即可发现已经取消了开机密码。需要注意的是,修改注册表需要谨慎,不当的操作可能会导致系统出现问题。
以上是Win10取消电脑开机密码的两种方法,无论是使用控制面板还是修改注册表,只需要简单的操作便可完成。值得一提的是,在取消电脑开机密码后,需要注意加强对电脑的安全管理,以防止不法分子利用机会入侵系统。
版权声明:本文内容由互联网用户自发贡献,该文观点仅代表作者本人。本站仅提供信息存储空间服务,不拥有所有权,不承担相关法律责任。如发现本站有涉嫌抄袭侵权/违法违规的内容, 请发送邮件至 3561739510@qq.com 举报,一经查实,本站将立刻删除。!
本文链接:https://www.siwa4.com/article-42614-1.html







